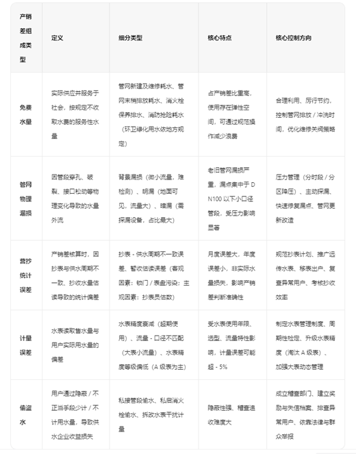
供水企业产销差组成分析及控制建议
Abstract:产销差是衡量供水企业经济效益与管理服务水平的重要综合指标,其形成受多方面因素影响。基于国际水协的水量平衡体系,本文将产销差拆解为免费水量、管网物理漏损、抄录误差、计量误差、偷盗水等核心组成部分,系统分析各组成的特点与制约因素,针对性提出控制措施及改进建议,并结合某市自来水公司实例展开具体说明。
1.1 免费水量
1.1.1 免费水量分析
免费水量是实际供应并服务于社会且不收取水费的水量,是产销差水量的重要组成部分。根据 2024年城市建设统计年鉴,免费水量占产销差的比率维持在 16.37% 之间,占供水总量的比率为 2.43%,在产销差中占据显著份额。
基于某自来水公司 2023 年调研数据,免费水量主要包括管网新建及维修耗水、管网末梢排放耗水、消火栓保养和消防抢险耗水等,具体构成如下:管网新建及维修耗水占免费水量的 65.61%,是最主要组成部分;消防用水占比 16.30%,管网末稍排放耗水占比 12.26%,消火栓保养排水占比 5.83%,合计占供水总量的 4.10%。该公司免费水量占比稍低于全国平均水平,其管网新建及维修耗水量偏高,与管网老化严重、爆管修复及旧管网改造工程较多直接相关。
此外,免费水量的使用存在一定弹性空间。水司运维人员在管网末端排放、管网维修等操作中,若用水时间过长或关阀范围过大,易造成不必要的水量浪费。
1.1.2 免费水量控制措施及建议
免费水量的服务属性决定其不可完全避免,但可通过规范操作减少浪费,核心遵循 “合理利用、厉行节约” 原则,具体措施如下:
1.在满足水质维护要求的前提下,严格控制管网末端排放时间;
2.新建及改造管网过程中,精准把控管网冲洗时间;
3.管网维修采用不停水作业时,加快修复进度,缩短作业耗时;
4.需停水作业修复时,优化关阀策略,缩小关阀范围与排水区域。
1.2 管网物理漏损
1.2.1 管网物理漏损分析
管网物理漏损是指因管段穿孔、破裂、接口松动等物理变化导致的水量外流,是产销差水量的主要组成部分。我国大量供水管网建于 60~80 年代,管材质量不达标,且随着城市发展,出厂水压从原 0.2MPa 提升至 0.4~0.6MPa,老旧管网不堪重负,加之维护措施不到位,漏损问题突出。
1. 漏点种类
基于 BABE 理论,按漏损可探测性将漏点分为三类:
背景漏损:由微小流量漏水组成,多发生于管道接口及微小腐蚀漏孔,检测设备难以捕捉,单个漏点持续时间可达数月以上;
明漏:漏水在地面有明显显示,无需探测设备即可发现,流量大但持续时间短,在总漏损中占比小;
暗漏:漏水未冒出地面,需依靠探漏设备检测,持续时间与探漏周期相关,在总漏损中占比最大。
2. 漏点数量及分布规律
供水管网老化、年漏点数量高是漏损居高不下的关键原因,漏点主要集中于小口径管段。某公司 2023-2024 年数据显示,每年千米管长查出的漏点数约 5 个,DN100 以下管段漏损最为集中,尤其 DN50 以下管段。大口径管网因采用耐腐蚀性管材、埋深大、施工质量好,不易发生漏损;小口径管网多为镀锌管和灰口铸铁管,埋深浅、施工质量把控不严,易腐蚀穿孔或受外力断裂。
3. 探漏模式
探漏模式分为主动探漏和被动探漏两类:
主动探漏:依靠探漏设备巡查检测,能及时发现暗漏点并修复,是当前最直接有效的漏损控制措施,其效果取决于暗漏点检测能力、探测区域覆盖度及探漏周期;
被动探漏:依赖路面巡检、市民反馈、管网缺水缺压等线索判断漏损,耗时短但降漏效率低,难以发现暗漏点,多作为主动探漏的辅助手段。
国内供水企业普遍以听音杆为主要探漏设备,辅以少量相关仪、电子检漏仪,传统音听法易受环境干扰,对人员经验和探漏时间要求高。实际操作中,企业多在白天探漏,易出现错判漏判;且因管网漏损空间分布不均,常依赖主观经验安排探漏工作,易导致漏损严重区域被遗漏。
1.2.2 管网漏损控制方法及建议
管网漏损总量 =∑漏点流量 × 漏损时间,控制漏损需从减少漏损频率、降低漏点流量、缩短漏损时间三方面入手,核心措施包括压力管理、主动探漏、快速修复漏点、管网更新维护四类:
1. 压力管理
通过降低供水管网富余水头,减少现存漏点漏损速率并降低漏损频率。空间上可采用宏观调压(降低二级泵站或加压站出水压力)和局部调压(划分封闭区域,在进水口设置减压阀);时间上采用分时段降压模式,重点利用后半夜用水量低、管网压力高的降压空间,选择夜间降压或日夜不同幅度降压。
2. 积极主动探漏
加强检漏队伍建设:加大设备投入,引入相关仪、电子检漏仪等先进设备;开展技能培训,提升检漏水平,必要时委托专业检漏队伍;
制定合理检漏制度:实行分区域检漏,按漏损程度设定不同检漏周期;划定检漏班组,推行交叉检漏与考核奖惩制度,提高人员积极性。
3. 快速高效修复漏点
分口径明确漏点修复时限,分区域配备维修人员,引入先进修复技术与设备;加强修漏人员技能培训,制定考核计酬办法;完善管网抢修预案,提升突发事件反应能力,确保漏点及时修复并保障修复质量。
4. 管网更新改造
逐步淘汰灰口铸铁管、冷镀锌铁管、普通砼管等易漏管材,采用钢管、球墨铸铁管、不锈钢复合管等优质管材;结合城市总体规划,对供水管网进行老化和漏损程度评估,制定分区域、分时段的科学更新计划。
5. 某自来水公司漏损控制改进建议
针对老城区市政直供和屋顶水箱型二次供水用户,研究宏观压力调度对压力服务水平的影响,按季节、日夜间时段调控压力,对不利点用户改造供水方式,加装二次供水设施以扩大降压空间;
小区内部管网普遍存在压力过高问题,富余压力达 25% 以上,需对小区实施压力管控,降低漏损频率与速率;
基于 GIS 系统分析管网状态与漏损分布规律,划分不同级别漏损控制区域,对漏损高发区域采取短周期探漏,优化探漏效率;
合理安排修复人员班次,增加人员与设备投入,优化修漏材料储备,缩短小口径管段漏点修复周期;
加强漏损老化管网基础数据记录,将漏损信息精细化到每一管段,建立管段更新决策模型,提高更新改造的技术经济性。
1.3 营抄统计误差
1.3.1 营抄统计误差分析
营抄统计误差是指产销差核算时,因抄表与供水周期不一致、抄收水量估读等原因,导致统计售水量与真实用水量产生的偏差,是国内多数供水企业人工抄收模式下的常见问题。
1. 抄表和供水周期不一致
某公司采用分批人工抄收模式:大用户(DN40 及以上)每月抄收一次,小用户(DN40 以下)两月抄收一次,所有用户分为 19 册,不同册页抄收日期不同。供水量按自然年月水厂出水量计算,总售水量以 19 组册页水量加和统计。由于抄收时段与供水周期不完全匹配,册页售水天数与供水天数存在差异,导致售水统计偏差。
以 2024 年 5 月为例,每月抄用户因周期不一致引起的产销差率为 1.03%,两月抄用户采用日均水量法估算未抄用户用水量,引起的产销差率降低 0.80%,合计月度产销差率影响为 1.83%。年度分析中,所有用户均完成抄收,周期不一致引起的产销差率为 - 0.36%,影响幅度显著小于月度。
2. 抄收水量估读影响
户内水表用户锁门、表盘污染或有障碍物干扰时,抄表员需按历史同期或上期水量暂收;部分抄表员为规避逐户抄录也会直接估数。大户未抄收会采取复抄措施,暂收影响可忽略;小户因数量庞大,暂收误差主要通过用户反馈修正。假设月度暂收水量误差在 ±15%,2024 年各月暂收引起的产销差率范围在 ±0.12%~±0.35% 之间,年度累计影响在 ±0.02% 以内。
营抄统计误差并非实际售水损失,月度误差较大而年度误差较小,短期偏差会影响企业对实际水量损失的判断,需在产销差核算中还原或通过改进抄表方式降低。
1.3.2 加强营抄管理建议
1.严格执行抄表计划,确保定期定时抄表;
2.优化抄表计划制定,减小供水与抄表周期不一致的影响;
3.对用水异常用户进行复查,避免抄收错误;
4.建立抄表抄收效率考核机制,提高业务人员工作效率;
5.推进户内表移表出户,便于抄表操作;
6.推广远传水表,替代人工抄表,降低人为误差。
1.4 计量误差
1.4.1 计量误差分析
计量误差是水表读取售水量与实际用水量的偏差,是产销差的重要构成因素之一。根据《国家计量规定规程》(JJG162-2009),1 级水表高流量区最大允许误差为 ±1%,低流量区为 ±3%;2 级水表高流量区为 ±2%,低流量区为 ±5%。水表出厂精度符合标准,但使用年限增长会导致精度下降,DN25 以上水表更换周期为 4-5年,DN25 及以下为 6 年,而供水企业普遍存在水表超期使用问题。
用户用水流量特性也会影响计量准确性,若实际流量低于水表最小流量,会导致售水量低于实际用水量,形成 “大表小流量” 问题。某公司调研显示,计量误差控制存在三方面核心问题:
1.缺乏自主水表检定方法与计划,对整体计量误差、水表精度变化规律等缺乏系统评估;
2.水表精度等级偏低,DN25-DN200 水表以 A 级表为主,占水表数量的 18.43% 却承担 52.65% 的售水计量,而欧美国家已淘汰 A 级表;
3.大口径水表小流量问题突出,小时平均流量小于最小流量的水表售水占比 12.29%,计量误差可能超过 - 5%;小时平均流量小于分界流量的水表售水占比 28.21%,计量性能未达最优。
1.4.2 优化水表管理措施及建议
1.制定完善水表管理制度,明确各部门在水表选型、采购、安装、使用、更换和维修等环节的职责与流程;
2.建立水表管理档案,详细记录水表类型、安装位置、用户名称、装表时间、精度等级、行度及用水量等信息;
3.严格执行水表周期性检定,重点加强大口径水表首检和常检,可采用便携式超声波流量计在线检测,避免拆装影响供水服务;
4.强化大表管理:缩短抄表周期,及时发现故障;按用水量和用水模式匹配水表口径与类型;实施大用户动态管理,跟踪流量与口径匹配度,对不合格水表换径或换装复式水表;周期性跟踪计量精度,及时更换失准水表。
1.5 偷盗水
1.5.1 偷盗水分析
1. 偷盗水组成
偷盗水是用户通过隐蔽或不正当手段少计或不计用水量的行为,主要包括三类:私接管段绕开注册水表取水、私启消火栓取水、拆改水表干扰计量。
2. 稽查和追收水量
稽查追收偷盗水是降低产销差的重要措施。某自来水公司 2019 年通过稽查追回偷盗水量 251 万吨,占供水量的 0.84%,若未追回该部分水量,当年产销差率将上升 0.84%。
3. 稽查和追收难度
偷盗水具有隐蔽性和即时性特点,导致稽查追收难度极大。私接管段偷水隐蔽性强,塑料管偷水难以通过探管仪器发现,持续时间长、流量大;干扰计量和私启消火栓行为若未当场发现,难以定案追收。由于用户基数大、取证困难、用户不配合等因素,供水企业难以查处所有偷水行为,也无法全额追回损失水量。
1.5.2 稽查偷盗水措施及建议
1.成立专门稽查部门,培养专职稽查人员,专注偷盗水稽查工作;
2.建立稽查奖励办法,提高稽查人员工作积极性;
3.重点分析水量异常用户,关注用水大户,开展不定期排查;
4.建立偷盗水用户失信档案,加强对违法用户的动态监控与管理;
5.依托法律手段,追究重大偷盗水用户的法律责任,形成威慑;
6.鼓励群众举报,严格保护举报人信息,提高群众参与积极性。
1.6 分区计量控制产销差
1.6.1 分区计量技术简介
分区计量(DMA,district meter area)技术是将供水管网划分为若干封闭区域,在进出水口安装远传流量计实时监测进水量,以区块为单元开展产销差和漏损分析控制的技术。其核心作用包括:
1.对比不同区块产销差与漏损水平,为重点控制区域划定和资源投入提供决策支持;
2.通过最小夜间流量判断区域漏损水平,明确漏损是否为主要水损失;
3.持续监测最小夜间流量,及时发现新增漏点;
4.推行区域产销差控制责任制,将产销差作为奖惩依据,提升管理人员责任意识。
1.6.2 分区计量技术的实施建议
供水企业应结合管网拓扑结构、地形条件、城市发展布局,逐步建立多级计量分区,形成 “基层分区高效控制、上级分区评估考核” 的模式:
1.建立一级管理分区:按地形条件、主干管拓扑结构划分,在主干管安装远传流量计,主要用于行政管理和产销差考核;
2.深化分区计量:根据管网结构和资金条件,在一级分区基础上建立二级、三级乃至四级分区,配套完善流量计安装、阀门改造及设备维护、数据统计体系;
3.推进小区 DMA 建设:利用居民社区天然枝状末端特性,在进水口安装监控总表,建成小型 DMA 小区。通过实时监测夜间流量,快速发现漏点并修复,缩短漏损持续时间,提高探漏效率。
表1 供水企业产销差组成类型及核心控制方向汇总表

小结
供水企业产销差由免费水量、管网漏损、抄录误差、计量误差、偷盗水共同组成,各项组成具有独特特点和制约因素,降低产销差需采取针对性措施,是企业综合管理能力的集中体现。
免费水量在产销差中占比高,使用存在弹性空间,应坚持节约原则避免浪费;管网漏损控制需从压力管理、主动探漏、快速修复、管网更新四方面入手,降低漏点速率、缩短漏损时间、减少漏损频率;抄录误差月度波动大、年度影响小,需通过规范抄表管理保证数据准确性;计量误差受水表精度、选型匹配度影响,需完善管理制度、强化周期性检定;偷盗水稽查追收难度大,但成效显著,需多维度构建稽查体系;分区计量技术可提高产销差控制效率,居民社区是重点推进方向。

