感谢您来到广东省城镇供水协会网站!
今天是:
关于我们
|
行业投诉
|
组织架构
|
协会章程
|
协会资料
|
内部邮箱
|
联系我们
|
手机版
搜 索
扫码关注
首页
通知文件
行业资讯
供水技术
供水管理
水务人才
《广东供水》
信息发布
独家资讯
协会动态
水价查询
政策法规
职业培训
会员名录
协会资料
您现在的位置:
首页
>
供水管理
>
政策法规
> 正文内容
政策法规
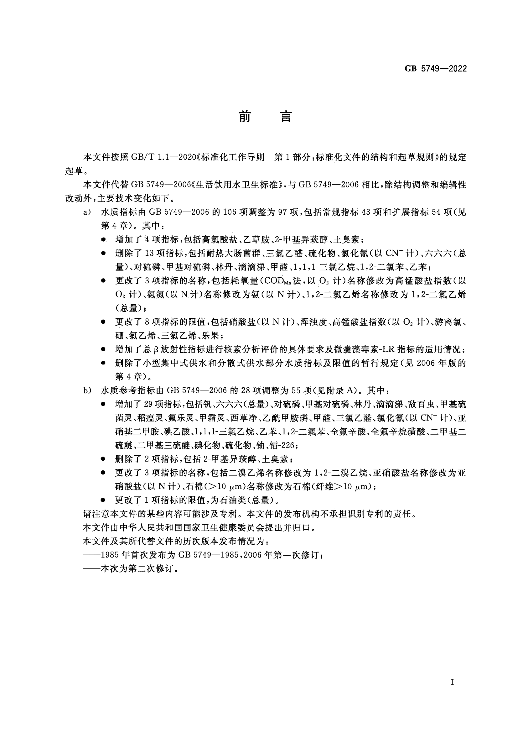
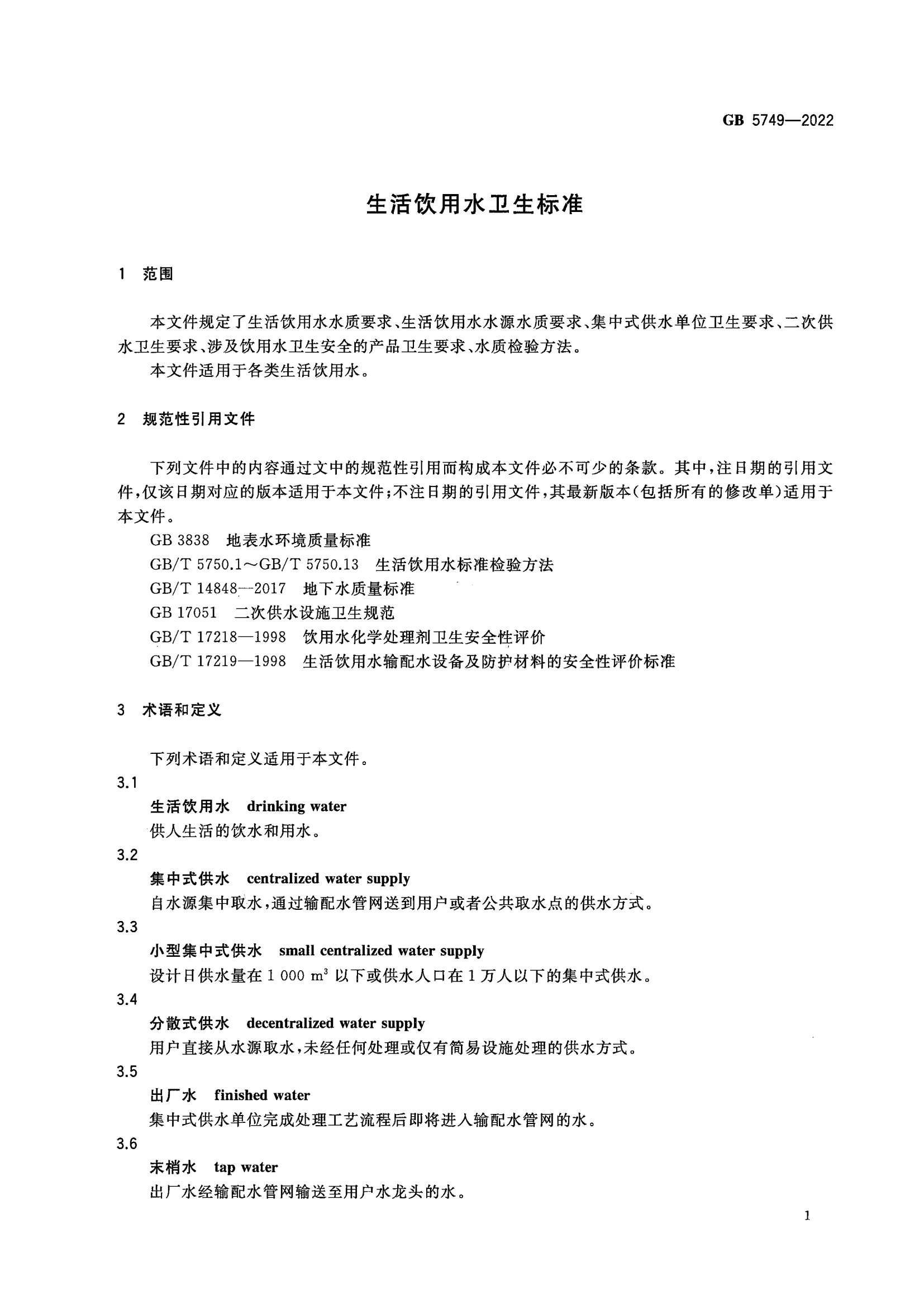
生活饮用水卫生标准(GB 5749-2022)
作者:中华人民共和国卫生部
来源:国家标准化管理委员会
发布时间:2025-12-13
阅读数: 人次
字号:【
小
大
】
文件下载
分享到:
发布:
沈诗岚(编辑)
[关闭窗口]
[打印文章]
上一篇:
住房城乡建设部关于印发城镇供水规范化管理考核办法(试行)的通知
[ 01-04 ]
下一篇:
供水条例
[ 02-14 ]