感谢您来到广东省城镇供水协会网站!
今天是:
关于我们
|
行业投诉
|
组织架构
|
协会章程
|
协会资料
|
内部邮箱
|
联系我们
|
手机版
搜 索
扫码关注
首页
通知文件
行业资讯
供水技术
供水管理
水务人才
《广东供水》
信息发布
独家资讯
协会动态
水价查询
政策法规
职业培训
会员名录
协会资料
您现在的位置:
首页
>
信息发布
>
其他信息
> 正文内容
其他信息
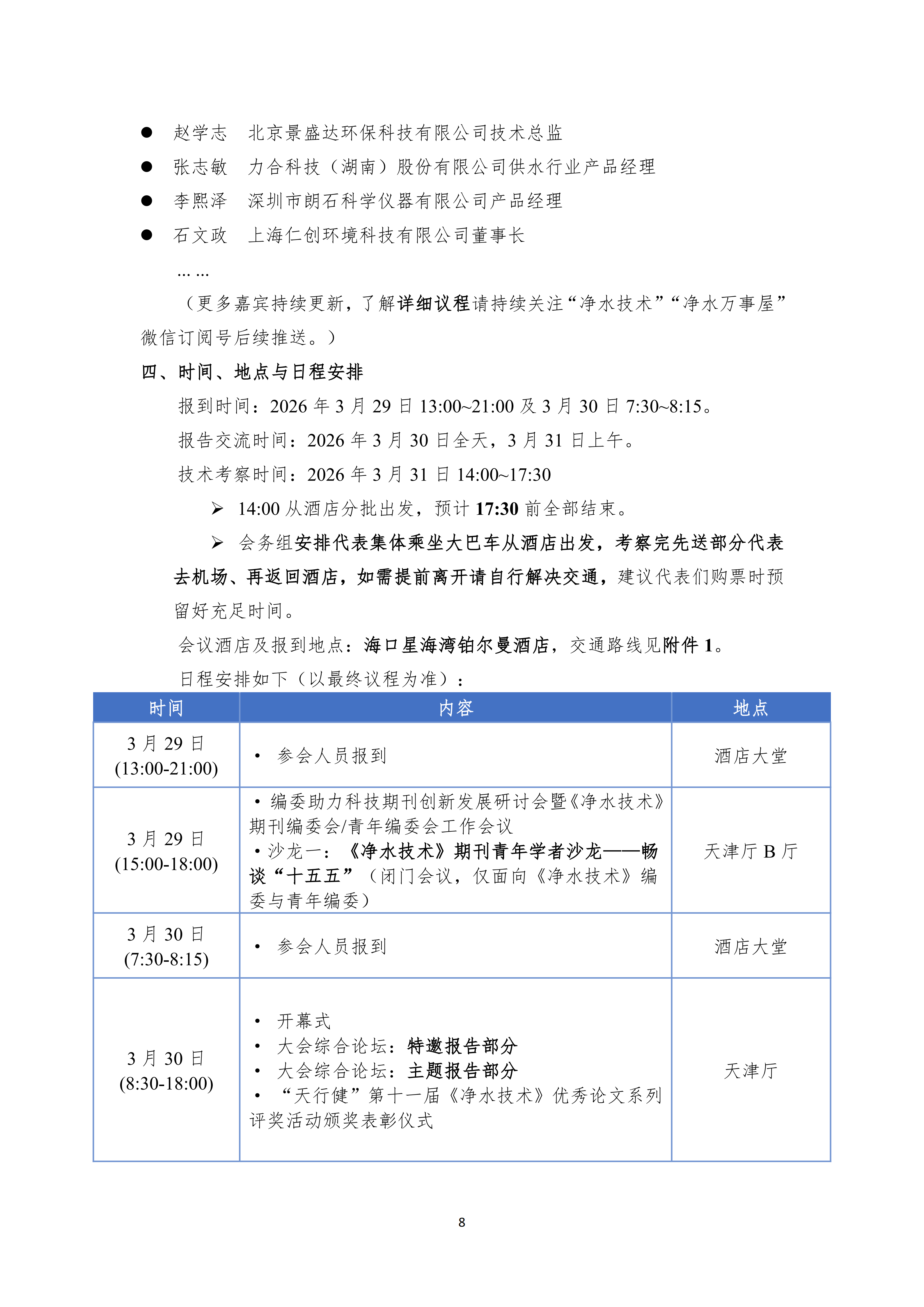
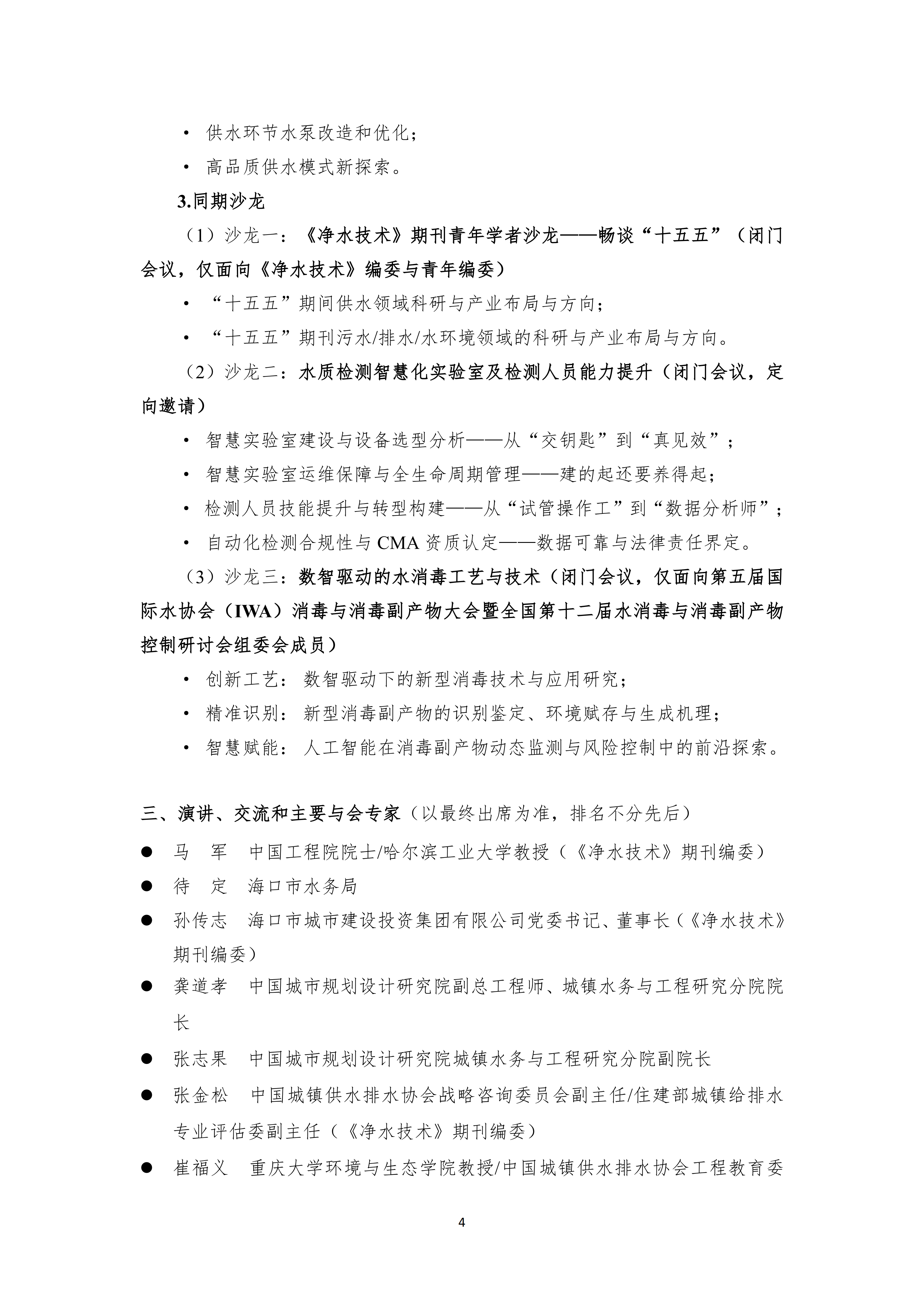
第六届高品质供水探索与实践暨2026年《净水技术》学术年会正式通知
发布者:《净水技术》杂志社
发布时间:2026-03-06
浏览数: 人次
字号:【
小
大
】
本页面信息由“《净水技术》杂志社”提供并对内容真实性负责,内容与广东水协网立场无关。
首页
上一页
1
2
下一页
尾页
转到
1
2
页
分享到:
发布:
沈诗岚(编辑)
审核:
林桂全(副主任)
[关闭窗口]
[打印文章]
上一篇:
“第十六届水业论坛”(原中国水业院士专家 论坛)预通知
[ 03-06 ]
下一篇:
“2026(第十二届)给水大会”邀请函
[ 04-27 ]